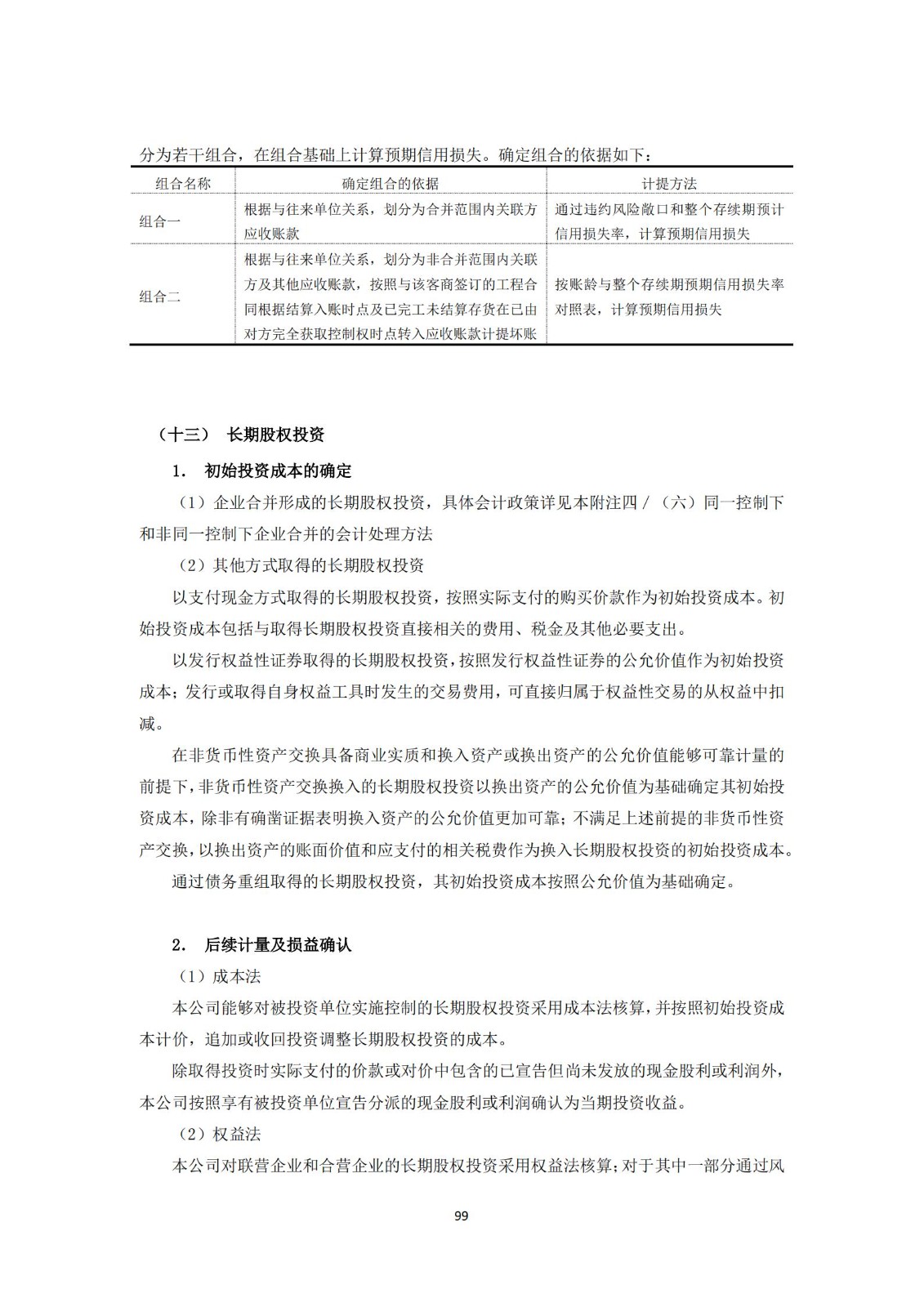
首页
关于维泰
新闻中心
党风廉政
业务领域
质安创新
企业文化
人力资源
投资者关系
招标公告
中文
中文
EN
证券信息
最新公告
当前位置:
投资者关系
/
最新公告
2020年年度报告
发布时间:2021-10-13 22:58:35
2020年年度报告
维泰股份(831099)
关于我们
企业文化
企业理念
企业简报
员工风采
社会责任
维泰分公司
新疆维泰置业有限公司
新疆通泰市政工程材料公司
新疆维泰杭萧绿建科技有限公司
新疆城建试验检测有限公司
新疆维泰消防工程有限公司
新疆市政园林有限公司
乌鲁木齐达坂城特色小镇建设有限公司
联系我们
地址:新疆乌鲁木齐市经济技术开发区喀纳斯湖北路西三巷
电话:0991-3782362
Copyright © 2015-2021 新疆维泰开发建设(集团)股份有限公司 新ICP备17000021-6